新冠 mRNA 疫苗的功与过:提高致癌风险还是抗癌帮手?
专注营养健康 健微营养科技 2025年11月12日

新冠疫情慢慢淡出生活,但疫苗的争议一直没停。社交媒体上总有人讨论:接种后会不
会发烧乏力?长期来看有没有健康风险?甚至有人担心 “打疫苗会促癌”,这些疑问让
很多人心里打鼓。其实最新研究告诉我们,新冠 mRNA 疫苗的作用远比想象中复杂,
既有让人关注的风险信号,也有意外的抗癌惊喜。
接种后癌症风险上升?先别慌着下结论
2025 年韩国研究团队在《生物标记物研究》上发表的成果,让不少人捏了把汗。他们
分析了近 300 万人的健康数据,发现接种新冠疫苗后一年内,六种癌症的发病风险明显
上升:前列腺癌风险增加 69%,肺癌增加 53%,甲状腺癌增加35%,胃癌增加 34%,
结直肠癌增加 28%,乳腺癌增加 20%。

不同疫苗类型影响还不一样:接种腺病毒载体疫苗的人,胃癌、前列腺癌等多种癌症风
险更高;mRNA疫苗主要和甲状腺癌、乳腺癌等风险上升相关;混合接种则可能增加
甲状腺癌和乳腺癌风险。而且男性更易查出胃癌、肺癌,女性在甲状腺癌、结直肠癌上
风险更高,老年人和打了加强针的人,部分癌症风险也会进一步增加。

图注:与新冠疫苗相关的癌症风险
但大家不用过度恐慌,这项研究只是发现了 “关联”,不能证明是疫苗直接导致癌症。
可能的原因有三个:一是新冠病毒本身可能通过引发慢性炎症增加癌症风险;二是疫苗
产生的刺突蛋白可能引发短暂免疫异常,但通常几周内就会被身体清除;三是接种疫苗
的人更关注健康,就医检查更频繁,更容易发现早期癌症,这其实是检测偏倚导致的。
意外惊喜:mRNA 疫苗能帮着抗癌
就在大家担心疫苗风险时,美国德克萨斯大学的研究带来了好消息 —— 新冠 mRNA 疫
苗居然能增强癌症免疫治疗的效果,相关成果发表在《自然》期刊上。

免疫检查点抑制剂是常用的癌症治疗手段,但不少患者对它不敏感。而新冠 mRNA 疫
苗能编码病毒刺突蛋白,不仅能激发抗病毒免疫,还能分泌 I 型干扰素,这种物质能重
置体内免疫环境,让原本对治疗不敏感的 “冷肿瘤” 变得敏感。
科学家在小鼠实验中发现,联合使用 mRNA 疫苗和免疫检查点抑制剂,能显著抑制黑
色素瘤和肺癌的生长。在人体研究中也证实,接受免疫治疗的癌症患者如果接种了新冠
疫苗,中位生存期和三年生存率都明显提高。原来疫苗能激活抗原呈递细胞,让 T 细
胞变成 “抗癌战士”,再配合免疫检查点抑制剂打破癌细胞的逃逸机制,就能更有效地
攻击肿瘤。

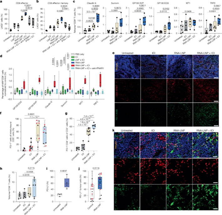
图注:刺突蛋白RNA脂质纳米颗粒(RNA-LNPs)可诱导产生能对肿瘤产生反应的T细
胞,并增加肿瘤细胞上PD-L1的表达
普通人该怎么看?
新冠 mRNA 疫苗和癌症的关系,目前还没有最终定论。它可能既不是 “致癌元凶”,
也不是 “抗癌神药”,我们不必因为风险数据过度焦虑,也不能指望它治疗癌症。
对普通人来说,保持健康的生活方式、定期做健康体检,才是预防癌症的关键。
科学家已经在探索利用 mRNA 疫苗的抗癌潜力,设计专门针对癌细胞的个性化疫苗。
未来,这种疫苗或许能既抵御病毒,又精准打击癌症,为健康提供双重保障。
参考文献:
1.Grippin, A.J., Marconi, C., Copling, S. et al. SARS-CoV-2 mRNA vaccines
sensitize tumours to immune checkpoint blockade. Nature (2025).
https://doi.org/10.1038/s41586-025-09655-y
2.Kim HJ, Kim MH, Choi MG, Chun EM. 1-year risks of cancers associated with
COVID-19 vaccination: a large population-based cohort study in South Korea.
Biomark Res. 2025 Sep 26;13(1):114. doi: 10.1186/s40364-025-00831-w.
健微营养科技专业研发、代工各类功能性食品
联系人: 王先生:13702276167
